继续教育学院
 学院首页 | 设为首页  |  加入收藏 
站内搜索:
 
当前位置: 首页  技能认定  政策制度 >> 正文


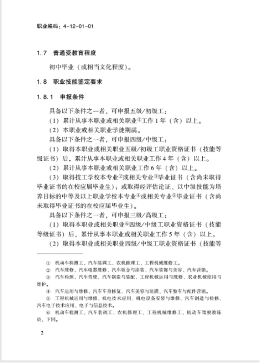
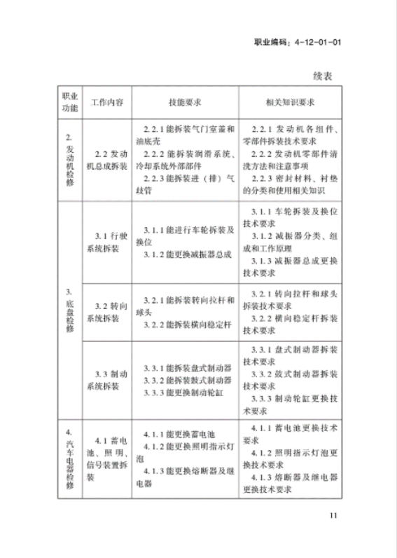
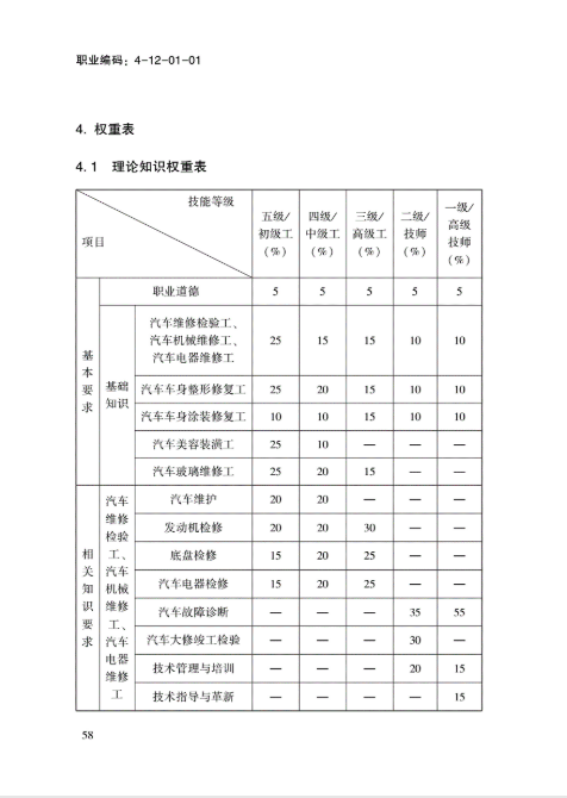
《汽车维修工》国家职业标准
2022-09-28 13:17     (阅读:0)

                                                                                                                                                                                                                                                                           

关闭窗口

地址:中国浙江省杭州市钱塘区白杨街道学正街66号 邮编:310018 Email:zjtie@126.com
联系电话:0571-86928111  86928289(成人教育)    0571-86928222(网络教育) 0571-86928006(培训鉴定)
Copyright 2016 华体汇app全站版--继续教育学院 ZheJiang Technical Institute of Economics All rights reserved 浙ICP备09058249号

Baidu
map